Toyota Tacoma manuals

Toyota Tacoma (2015-2018) Service Manual: Blower Motor Circuit

DESCRIPTION

The blower motor with fan sub-assembly operates according to signals from the air conditioning amplifier assembly. The blower motor with fan sub-assembly speed signals are transmitted by changes in the duty ratio.

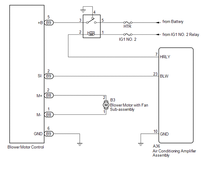
WIRING DIAGRAM

CAUTION / NOTICE / HINT

CAUTION / NOTICE / HINT

NOTICE:

Inspect the fuses for circuits related to this system before performing the following inspection procedure.

PROCEDURE

1.

PERFORM ACTIVE TEST USING TECHSTREAM

(a) Connect the Techstream to the DLC3.

(b) Turn the ignition switch to ON.

(c) Turn the Techstream on.

(d) Enter the following menus: Body Electrical / Air Conditioner / Active Test.

(e) According to the display on the Techstream, perform the Active Test.

Air Conditioner

Tester Display

Test Part

Control Range

Diagnostic Note

Blower Motor

Blower motor with fan sub-assembly

Min.: 0, Max.: 31

-

OK:

Blower motor with fan sub-assembly operates and blower motor speed changes.

Result

Proceed to

OK

A

NG (Blower motor with fan sub-assembly does not operate)

B

NG (Blower motor with fan sub-assembly operates but blower motor speed does not change)

C

A

PROCEED TO NEXT SUSPECTED AREA SHOWN IN PROBLEM SYMPTOMS TABLE

C

GO TO STEP 8

B

2.

INSPECT BLOWER MOTOR WITH FAN SUB-ASSEMBLY

(a) Remove the blower motor with fan sub-assembly (See page (b) Inspect the blower motor with fan sub-assembly (See page )

(b) Inspect the blower motor with fan sub-assembly (See page ).

NG

REPLACE BLOWER MOTOR WITH FAN SUB-ASSEMBLY

OK

3.

INSPECT HTR RELAY

(a) Remove the HTR relay.

(b) Inspect the HTR relay (See page ).

NG

REPLACE HTR RELAY

OK

4.

CHECK HARNESS AND CONNECTOR (HTR RELAY - POWER SOURCE CIRCUIT)

(a) Remove the HTR relay.

(b) Measure the voltage according to the value(s) in the table below.

Standard Voltage:

Tester Connection

Switch Condition

Specified Condition

HTR-5 - Body ground

Always

11 to 14 V

HTR-1 - Body ground

Ignition switch ON

11 to 14 V

NG

REPAIR OR REPLACE HARNESS OR CONNECTOR

OK

5.

CHECK HARNESS AND CONNECTOR (HTR RELAY - BLOWER MOTOR CONTROL AND AIR CONDITIONING AMPLIFIER ASSEMBLY)

(a) Remove the HTR relay.

(b) Disconnect the B9 blower motor control connector.

(c) Disconnect the A36 air conditioning amplifier assembly connector.

(d) Measure the resistance according to the value(s) in the table below.

Standard Resistance:

Tester Connection

Condition

Specified Condition

HTR-3 - B9-5 (+B)

Always

Below 1 Ω

HTR-2 - A36-7 (HRLY)

Always

Below 1 Ω

HTR-3 or B9-5 (+B) - Body ground

Always

10 kΩ or higher

HTR-2 or A36-7 (HRLY) - Body ground

Always

10 kΩ or higher

NG

REPAIR OR REPLACE HARNESS OR CONNECTOR

OK

6.

CHECK HARNESS AND CONNECTOR (BLOWER MOTOR CONTROL - BLOWER MOTOR WITH FAN SUB-ASSEMBLY AND BODY GROUND)

(a) Disconnect the B3 blower motor with fan sub-assembly connector.

(b) Disconnect the B8 and B9 blower motor control connectors.

(c) Measure the resistance according to the value(s) in the table below.

Standard Resistance:

Tester Connection

Condition

Specified Condition

B8-2 (M+) - B3-2

Always

Below 1 Ω

B8-1 (M-) - B3-1

Always

Below 1 Ω

B9-6 (GND) - Body ground

Always

Below 1 Ω

B8-2 (M+) or B3-2 - Body ground

Always

10 kΩ or higher

B8-1 (M-) or B3-1 - Body ground

Always

10 kΩ or higher

NG

REPAIR OR REPLACE HARNESS OR CONNECTOR

OK

7.

CHECK HARNESS AND CONNECTOR (BLOWER MOTOR CONTROL - BLOWER MOTOR WITH FAN SUB-ASSEMBLY)

(a) Disconnect the B9 blower motor control connector.

(b) Disconnect the A36 air conditioning amplifier assembly connector.

(c) Measure the resistance according to the value(s) in the table below.

Standard Resistance:

Tester Connection

Condition

Specified Condition

B9-2 (SI) - A36-23 (BLW)

Always

Below 1 Ω

B9-2 (SI) or A36-23 (BLW) - Body ground

Always

10 kΩ or higher

NG

REPAIR OR REPLACE HARNESS OR CONNECTOR

OK

8.

CHECK AIR CONDITIONING AMPLIFIER ASSEMBLY

(a) Remove the air conditioning amplifier assembly (See page ).

(b) Reconnect the A36 air conditioning amplifier assembly connector.

(c) Reconnect the B3 blower motor with fan sub-assembly connector.

(d) Reconnect the B8 and B9 blower motor control connector.

(e) Reinstall the HTR relay.

(f) Using an oscilloscope, check the waveform.

Measurement Condition

Item

Content

Terminal No. (Symbol)

A36-23 (BLW) - A36-10 (GND)

Tester Range

1 V/DIV., 500 μs/DIV.

Condition

Ignition switch ON

Blower switch LO

OK:

Waveform is as shown in the illustration.

HINT:

Waveform varies with the blower level.

Text in Illustration

*a

Component with harness connected

(Air Conditioning Amplifier Assembly)

NG

REPLACE AIR CONDITIONING AMPLIFIER ASSEMBLY

OK

9.

REPLACE BLOWER MOTOR CONTROL

(a) Replace the blower motor control with a new or normally functioning one (See page (b) Operate the blower motor with fan sub-assembly to check that it functions ).

(b) Operate the blower motor with fan sub-assembly to check that it functions properly.

OK:

Blower motor with fan sub-assembly operates normally.

OK

END (BLOWER MOTOR CONTROL WAS DEFECTIVE)

NG

REPLACE AIR CONDITIONING AMPLIFIER ASSEMBLY

Pressure Sensor Circuit (B1423/23)
DESCRIPTION This DTC is stored if refrigerant pressure on the high pressure side is extremely low (176 kPa (1.8 kgf/cm2, 26 psi) or less) or extremely high (3140 kPa (32.0 kgf/cm2, 455 psi) or mo ...

IG Power Source Circuit
DESCRIPTION The main power source is supplied to the air conditioning amplifier assembly when the ignition switch is turned to ON. The power is used for operating the air conditioning amplifier as ...

Other materials:

LIN Communication Bus Malfunction (B2325)
DESCRIPTION The main body ECU (multiplex network body ECU) monitors communication between all the ECUs connected to the door bus lines. When the main body ECU (multiplex network body ECU) detects errors in communication with all the ECUs connected to the door bus lines at 2.6-second intervals ...

Adjustment
ADJUSTMENT CAUTION / NOTICE / HINT NOTICE: For vehicles equipped with VSC, if the wheel alignment has been adjusted, and if suspension or underbody components have been removed/installed or replaced, be sure to perform the following initialization procedure in order for the system to functi ...

On-vehicle Inspection
ON-VEHICLE INSPECTION PROCEDURE 1. CONNECT TECHSTREAM (a) Warm up the engine. (b) Turn the ignition switch to off. (c) Connect the Techstream to the DLC3. (d) Turn the ignition switch to ON. (e) Turn the Techstream on. (f) Enter the following menus: Chassis / ABS/VSC/TRAC / Active Test. 2. ...

© 2011-2025 Copyright www.ttguide.net